98色花堂-精品98色花堂官方直通车
ENGLISH VERSION
主页
98色花堂概况
98色花堂现状
历史沿革
党委领导
行政领导
行政管理
学术管理
党群组织
98色花堂中心
98色花堂动态
活动预告
98色花堂公告
人才培养
招生招聘
热点视频
学部简报
师资队伍
专任教师
兼职教师
国重科研团队
人才培养
临床与咨询心理学院
本科生培养
学术型研究生培养
专业硕士培养
培养动态
98色花堂公告
管理规定
科学研究
教研机构
重大项目
学术刊物
实验资源
学术报告
学术前沿
国际交流
98色花堂动态
98色花堂公告
教师交流流程
学生交流流程
学部境外交流项目
奖学金资助
学生交流经验分享
学生发展
理想信念
学业发展
实践创新
职业发展
健康生活
党建工会
党建思政
教工之家
悼念张先生
悼念冯先生
悼念刘力教授
人才招聘
校友之窗
校友活动
活动预告
校友风采
校友会
主页
|
98色花堂中心
| 学部简报
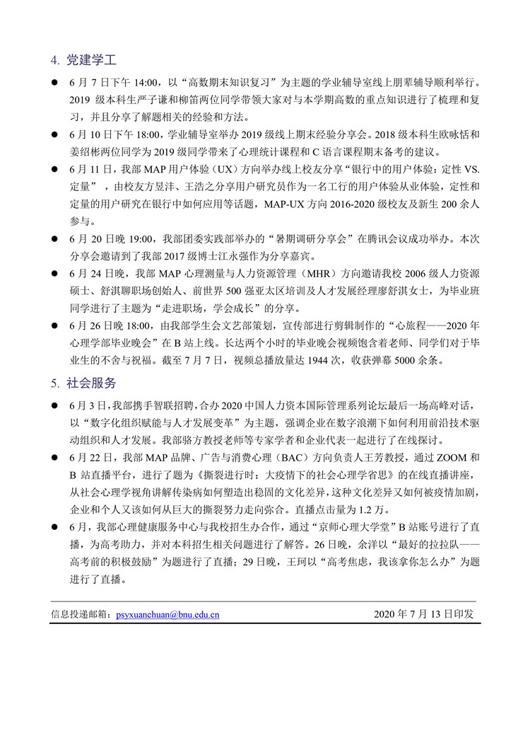
第68期-2020年6月
发布时间:2020-07-13 作者: 浏览量: 【
关闭
】
上一篇:
第67期-2020年5月
下一篇:
第69期-2020年7-8月